歡迎訪問山東省勘察設計協會網站!
聯系我們
在線留言
首 頁
通知公告
行業動態
熱點關注
行業新聞
工作部署
黨建工作
政策法規
國家法律
國家法規
省地方性法規
省政府規章
行政規范性文件
政策解讀版塊
黨建工作
協會刊物
風采展示
大師風采
行業風采
優秀作品
山東省高品質住宅設計競賽優秀獲獎作品
我心目中的好房子
服務平臺
會員獲獎證書下載
非會員證書下載
會議報名
培訓報名
會員單位
入會須知
入會申請
會員查詢
會員中心
會員動態
關于協會
協會概況
協會章程
組織機構
辦事指南
聯系我們
會員登錄
行業動態
Industry News
最新公告
2026/03/23
山東省勘察設計協會關于會員單位繳納2026年度會費的通知
更多
首頁
>
行業動態
>
通知公告
> 正文
行業動態
通知公告
熱點關注
行業新聞
工作部署
黨建工作
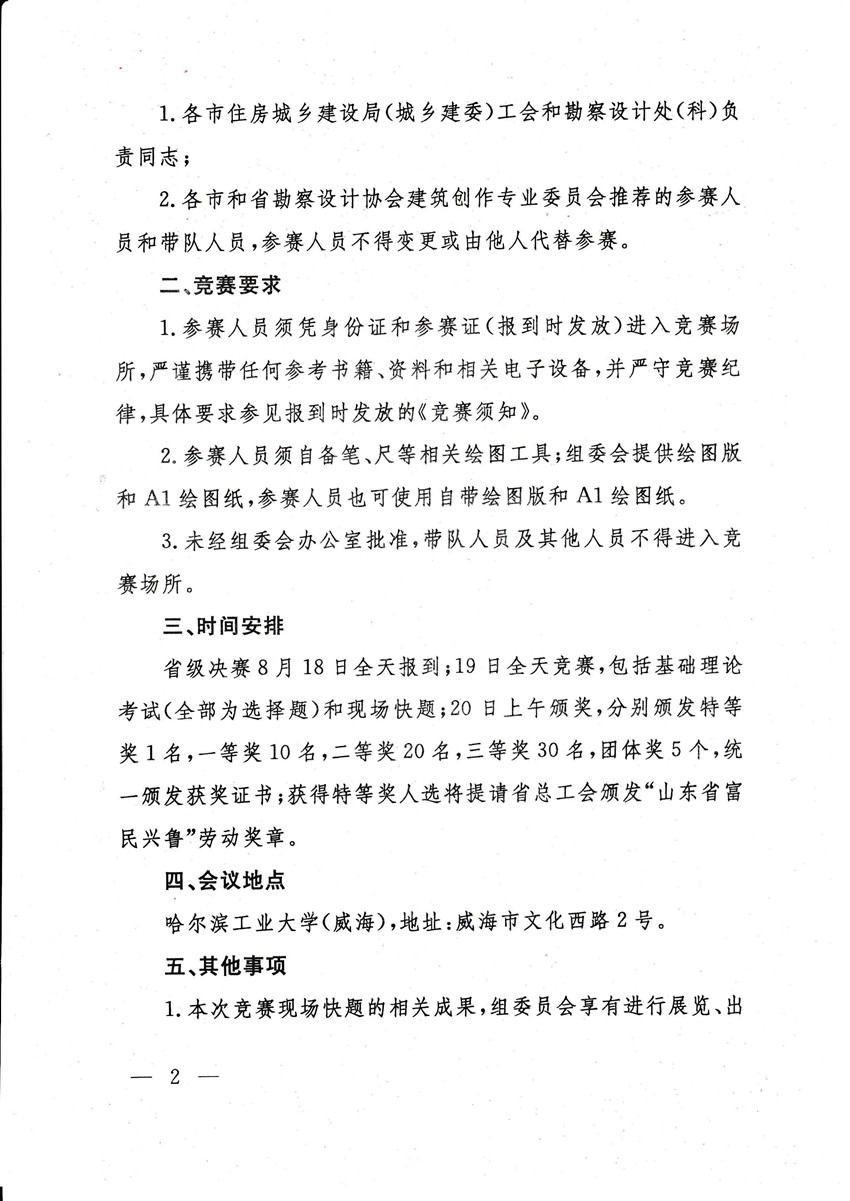
關于舉辦山東省建筑創意設計技能競賽的通知
時 間:
2018年08月09日
瀏 覽:
次
附件:
山東省建筑創意設計技能競賽省級比賽名單
上一條
關于公布山東省建筑創意設計技能競賽獲獎代表隊和個人的通報
下一條
關于領取2018年度山東省工程建設(勘察設計)優秀QC小組獲獎證書通知
相關動態
山東省勘察設計協會關于會員單位繳納2026年度會費的通知
關于《635MPa熱軋帶肋高強鋼筋應用技術規程》團體標準征求意見的通知
山東省勘察設計協會關于印發《民用建筑信息模型(BIM)設計交付指引(試行)》的通知
熱點動態
山東省勘察設計協會關于會員單位繳納2026年度會費的通知
2026年03月23日
關于《635MPa熱軋帶肋高強鋼筋應用技術規程》團體標準征求意見的通知
2025年12月26日
山東省勘察設計協會關于印發《民用建筑信息模型(BIM)設計交付指引(試行)》的通知
2025年12月24日
山東省勘察設計協會關于印發《山東省工程勘察土工試驗室標準化建設評價指引》的通知
2025年12月10日
山東省勘察設計協會關于印發《山東省工程建設項目建筑師負責制收費指引(試行)》的通知
2025年12月08日
電話:0531-87087237(會員管理)
87087239(網站咨詢)
財務:0531-87087240
E-mail:shandks@163.com
地址:山東省濟南市經四小緯四路2號
關于協會
協會概況
協會章程
組織機構
辦事指南
聯系我們
行業動態
熱點關注
行業新聞
工作部署
黨建工作
服務平臺
會員獲獎證書下載
非會員證書下載
會議報名
培訓報名
會員中心
入會須知
入會申請
會員查詢
會員中心
會員動態
進入移動端
山東省勘察設計協會
關注微信公眾號
山東省勘察設計協會
版權所有:山東省勘察設計協會
魯ICP備16017046號
技術支持:
技術支持
電話
會員管理:0531-87087237
網站咨詢:0531-87087239
客服一
客服二
公眾號
返回頂部